相關產品推薦更多 >>
城市管網污水流量計在污水處理中的應用及選型
點擊次數:3148 發布時間:2021-08-19 07:52:19
環保已經成為全民都在關注的問題,無論是政府層面還是廣大人民群眾,對于環保的重視程序關注程度越來越高,**也針對環保工作的推進做了許多布署,每個行業和企業都與環保都密切相關。本文小編在這里跟大家討論下環保行業流量儀表的選用,當然本文主要就是說的是關于城市管網污水流量計的情況,以及為什么城市管網污水流量計成為環保工程主推的流量計產品選型的原因。社會經濟的高速發展,各行各業都有垃圾,廢棄物,污染物,包括:廢水,廢氣,固態垃圾每天都在產生。包括現在很多工廠在生產出人類所需產品的同時也產生了我們不想要的廢品,包括固體廢物、廢水、廢氣等,這些廢品有的有毒,有會環境污染,比如固體廢物有城市垃圾、礦場的尾礦渣、鍋爐的煤渣,污水處理廠的污泥等。廢水的很多,如制糖、制酒精、制藥、造紙等工廠都會排出廢水,燒煤的都會放出廢氣,包括二氧化碳,二氧化硫、氮氧化物、煙塵等。還有人們日常生活的生活污水等;反正固體廢物污染土地、土壤和地下水。廢水污染江河水,水中的魚蝦等動物死絕。廢氣污染大氣,造成溫室效應、酸雨。;現代的社會人越來越關注生活質量,越來越關注環境問題,因為環境是人類賴以生存的基礎,**也大力投資發展環保項目。那么環保項目就是就是想一切辦法盡量把各行業各階段產生的這些污染、危害消除或降到*低,有的還變廢為寶。現實中環保項目其主要形式是污水處理廠,垃圾處理場等。


無論是污水處理廠還是垃圾處理場,現場儀表選用對于廢除處理有這至關重要的作用。這里我們討論下流量計的選用。對于污水處理廠需要測量的廢水來說,我們知道有化工污水,生活廢水等,水質不盡相同,雜質也是多種多樣,那么現場用的流量計選型合不合適,選擇合不合理,就關系到產品使用壽命,測量準確度以及廢水處理環節測量方面的可靠性和穩定性。
對于污水預處理進水管路流量計我們推薦使用城市管網污水流量計。城市管網污水流量計在滿足現場顯示的同時,還可以輸出4~20ma電流信號供記錄、調節和控制用,現已廣泛地應用于化工、環保、冶金、醫藥、造紙、給排水等工業技術和管理部門。
城市管網污水流量計除可測量一般導電液體的流量外,還可測量液固兩相流,高粘度液流及鹽類、強酸、強堿液體的體積流量。
城市管網污水流量計本身就是一段直通管道,沒有可動部件,阻流結構,可以看做是管道的一部分,一般生活污水里面會含有雜質、固體廢物等,一般流量計難以處理,很可能會造成流量計損毀,而城市管網污水流量計完全不用考慮這些,優勢非常突出;因此城市管網污水流量計是污水處理行業流量計儀表選用的不二選擇。正確地選用城市管網污水流量計是保證用好城市管網污水流量計的前提條件。選用什么種類的城市管網污水流量計應根據被測流體介質的物理性質和化學性質來決定,使城市管網污水流量計的通徑,流量范圍,襯里材料,電極材料和輸出電流等,都能適應被測流體的性質和性質和流量的要求。可測量的流體由城市管網污水流量計的工作原理可知,能選用城市管網污水流量計測量流量的流體必須是導電的,嚴格的說,除了高溫流體之外,只要電導率大于5μ/cm的任何流體都選用相應的城市管網污水流量計來測量流量。
流量計使用流速*好在0.3-15m/s范圍內,此時流量計口徑可選擇與用戶管道口徑一致。
使用流速低于0.3m/s時*好在儀表部位局部提高流速,采用縮管方式:
一體型或分離型的選擇
一體型:現場環境較好的情況下,一般都選用一體型,即傳感器和轉換器組裝成一體。
分體型:即傳感器和轉換器分開裝于不同的地點。
一般出現以下情況時選用分離型:
⑴環境溫度或流量計轉換器表面受輻射溫度超過60℃。
⑵管道震動較大的場合。
⑶會對傳感器的鋁殼嚴重腐蝕的場合。
⑷現場溫度較大或有腐蝕性氣體的場合。
⑸流量計裝在高空或并下調試不方便的場合。
訂貨時應注明傳感器的轉換器分離距離,一般不能超過100m,轉換器為墻掛式安裝。
電極、接地環材料的選擇
對于不同水質我們可以具體選擇城市管網污水流量計的相應配置:
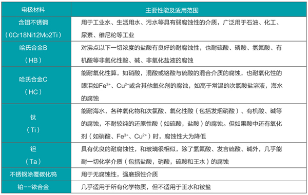
城市管網污水流量計電極材料選用說明:
對于污水預處理進水管路流量計我們推薦使用城市管網污水流量計。城市管網污水流量計在滿足現場顯示的同時,還可以輸出4~20ma電流信號供記錄、調節和控制用,現已廣泛地應用于化工、環保、冶金、醫藥、造紙、給排水等工業技術和管理部門。
城市管網污水流量計除可測量一般導電液體的流量外,還可測量液固兩相流,高粘度液流及鹽類、強酸、強堿液體的體積流量。
城市管網污水流量計本身就是一段直通管道,沒有可動部件,阻流結構,可以看做是管道的一部分,一般生活污水里面會含有雜質、固體廢物等,一般流量計難以處理,很可能會造成流量計損毀,而城市管網污水流量計完全不用考慮這些,優勢非常突出;因此城市管網污水流量計是污水處理行業流量計儀表選用的不二選擇。正確地選用城市管網污水流量計是保證用好城市管網污水流量計的前提條件。選用什么種類的城市管網污水流量計應根據被測流體介質的物理性質和化學性質來決定,使城市管網污水流量計的通徑,流量范圍,襯里材料,電極材料和輸出電流等,都能適應被測流體的性質和性質和流量的要求。可測量的流體由城市管網污水流量計的工作原理可知,能選用城市管網污水流量計測量流量的流體必須是導電的,嚴格的說,除了高溫流體之外,只要電導率大于5μ/cm的任何流體都選用相應的城市管網污水流量計來測量流量。
流量計使用流速*好在0.3-15m/s范圍內,此時流量計口徑可選擇與用戶管道口徑一致。
使用流速低于0.3m/s時*好在儀表部位局部提高流速,采用縮管方式:
一體型或分離型的選擇
一體型:現場環境較好的情況下,一般都選用一體型,即傳感器和轉換器組裝成一體。
分體型:即傳感器和轉換器分開裝于不同的地點。
一般出現以下情況時選用分離型:
⑴環境溫度或流量計轉換器表面受輻射溫度超過60℃。
⑵管道震動較大的場合。
⑶會對傳感器的鋁殼嚴重腐蝕的場合。
⑷現場溫度較大或有腐蝕性氣體的場合。
⑸流量計裝在高空或并下調試不方便的場合。
訂貨時應注明傳感器的轉換器分離距離,一般不能超過100m,轉換器為墻掛式安裝。
電極、接地環材料的選擇
對于不同水質我們可以具體選擇城市管網污水流量計的相應配置:
城市管網污水流量計電極材料選用說明:

從上表可以看出,城市管網污水流量計電極材料涵蓋所有情況介質成分要求,同樣,城市管網污水流量計的襯里材料也是應有盡有,可以滿足多種場合,多種工況下額使用要求:
城市管網污水流量計內襯材料選用說明:
城市管網污水流量計內襯材料選用說明:



